导航
首页
学院概况
历史沿革
学院简介
党政领导
组织机构
组织机构
岗位职责
文化长廊
教育教学
本科生教育
一流专业
招生就业
专业介绍
教学基地
学习园地
研究生教育
招生就业
导师名录
科学研究
科研成果
重点学科
重点实验室
博士后工作站
医疗服务
附属儿童医院
第二附属医院
附属妇产医院
第一附属医院
国际合作
新加坡
美国
加拿大
党群工作
两会代表
规章制度
党团活动
党支部
分工会
下载专区
学生工作
团学建设
分团委
学生会
新媒体
党支部
研究生会
宿舍长
班级团委
学生活动
成长导师
学子风采
团学组织
儿科校友
校友统计
历届留影
杰出校友
校友返校
科学研究
科研成果
重点学科
重点实验室
博士后工作站
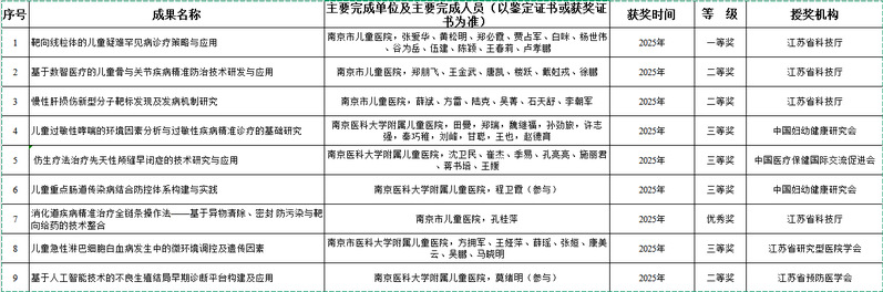
科研成果
当前位置:
首页
科学研究
科研成果